packer@自动化镜像构建
HashiCorp Packer 是一个由 HashiCorp 公司开发的开源工具,用于自动化创建跨多个平台的相同机器镜像(machine image),只需使用单一的源配置文件。它旨在帮助开发者、运维人员和组织更高效地构建和管理基础设施镜像,支持现代 DevOps 和不可变基础设施(immutable infrastructure)的实践。

Packer 是 HashiCorp 生态系统中的重要组成部分,与 Terraform 等工具结合使用时,可以实现从镜像创建到基础设施部署的端到端自动化。如果你需要高效、一致地管理机器镜像,Packer 是一个值得尝试的工具!
- 官方网站:https://www.packer.io/
- 文档:https://developer.hashicorp.com/packer/docs
- GitHub 仓库:https://github.com/hashicorp/packer
什么是 Packer?
Packer 是一个轻量级、高性能的工具,可以从单一配置文件生成适用于多种平台的机器镜像,例如 AWS 的 AMI、Docker 容器镜像、VMware 的 VMX 文件、Azure 的 VHD 等。它通过自动化的方式确保不同环境下的镜像一致性,从而减少手动操作带来的错误和不一致性。
Packer 的核心功能
多平台支持
Packer 支持多个云提供商和虚拟化平台(如 AWS、Google Cloud、Azure、VMware、VirtualBox 等),允许用户基于同一模板生成适用于不同环境的镜像,实现跨平台的可移植性。自动化镜像创建
Packer 的工作流程包括启动一个基础镜像(base image)、运行配置工具(如 Shell 脚本、Ansible、Chef 或 Puppet)来安装和配置软件,然后生成最终的机器镜像。这种自动化过程大幅提高了效率。与配置管理工具集成
Packer 本身不替代配置管理工具,而是与之协作。它可以在构建镜像时调用工具如 Ansible 或 Puppet 来完成软件安装和配置。支持 HCL 和 JSON 格式
Packer 使用配置文件(模板)来定义镜像的构建方式,支持 HashiCorp 配置语言(HCL)和 JSON 格式。从 v1.7 开始,推荐使用 HCL,因为它更易读且与 HashiCorp 的其他工具(如 Terraform)保持一致。
Packer 的工作原理
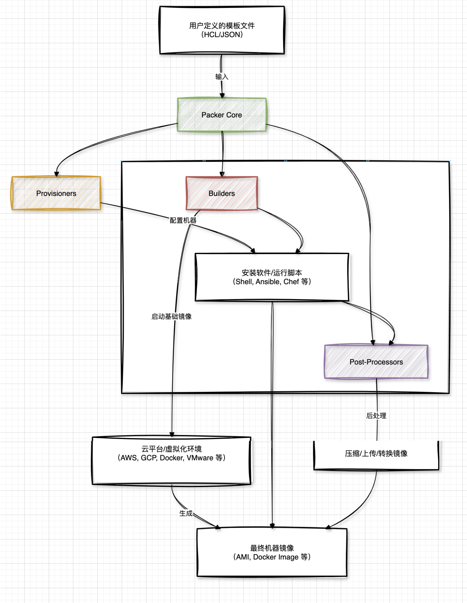
Packer 的构建过程可以分为以下几个步骤:
- 定义模板:通过 HCL 或 JSON 文件指定镜像的构建方式,包括基础镜像、目标平台和配置步骤。
- 构建镜像:
- Builders:负责启动基础镜像并生成目标平台的机器镜像(例如 AWS 的 AMI 或 Docker 镜像)。
- Provisioners:在镜像上运行脚本或工具,安装软件并进行配置。
- Post-processors:对生成的镜像进行后续处理,例如压缩或上传到存储服务。
- 输出镜像:生成最终的机器镜像,可供后续部署使用。

为什么使用 Packer?
- 快速部署:预构建的镜像可以在几秒钟内启动完全配置好的机器,无需等待漫长的配置过程。
- 一致性:确保开发、测试和生产环境的镜像完全一致,避免“在我机器上可以运行”的问题。
- 不可变基础设施:支持通过替换镜像而非修改现有机器的方式进行更新,增强稳定性。
- 易于集成:与 CI/CD 流水线和基础设施即代码工具(如 Terraform)无缝集成。
使用场景
- 云基础设施:为 AWS、GCP 或 Azure 创建标准化的 AMI 或镜像。
- 容器化:构建一致的 Docker 镜像。
- 本地虚拟化:生成 VirtualBox 或 VMware 的虚拟机镜像。
- 定期更新:自动化每月补丁更新或安全修复的镜像构建。